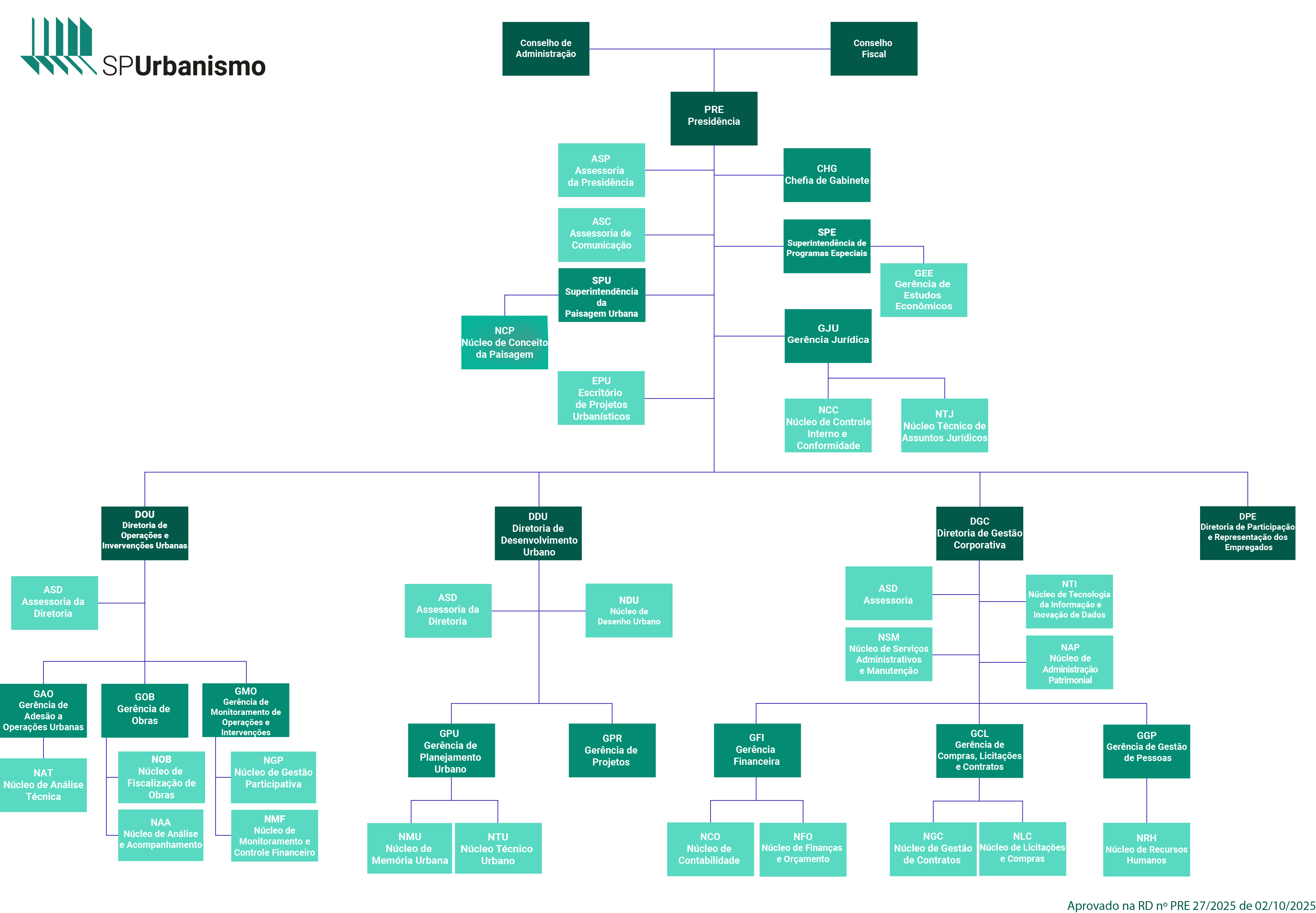
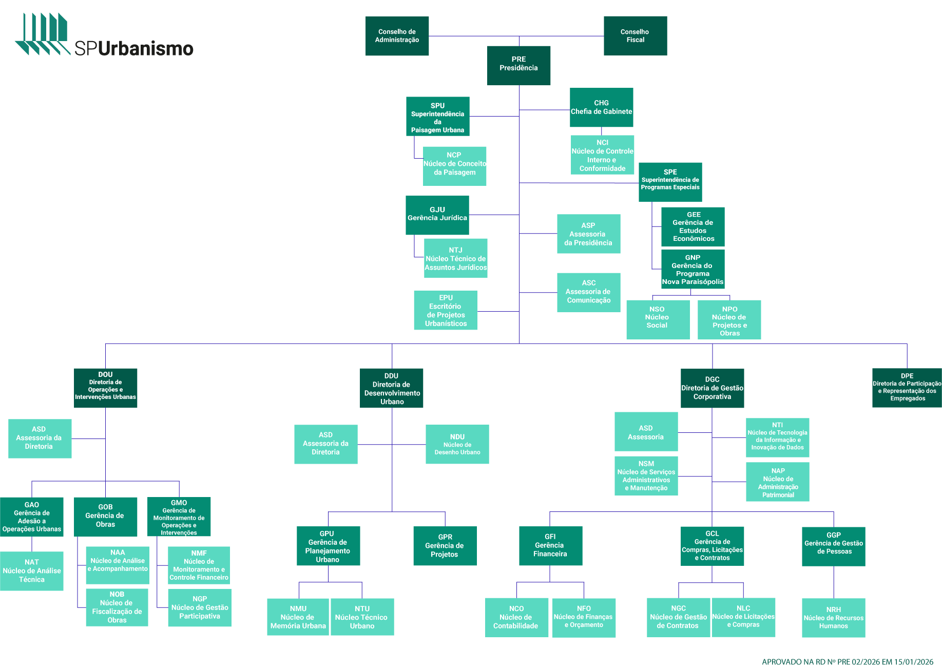
SP Urbanismo
Organograma e Estrutura Administrativa
QUEM É QUEM
Presidente
Pedro Martin Fernandes
Diretor de Gestão Corporativa
Claudia Santos Fagundes
Diretor de Desenvolvimento Urbano
Guilherme Henrique Fatorelli Del Arco
Diretor de Operações e Intervenções Urbanas
André Gonçalves dos Ramos
Diretor de Participação e Representação dos Empregados
Jonas Ismar Marçal Fonseca
Chefe de Gabinete
Daniel Wasem Quesada
Superintendente de Paisagem Urbana
Regina Monteiro
Superintendente de Programas Especiais
José Armênio de Brito Cruz
Gerente de Gestão de Pessoas
Juliana Hervilha Ligero
Gerente de Compras Licitações e Contratos
Francinaldo da Silva Rodrigues
Gerente de Estudos Econômicos
Vitor Augusto Meira França
Gerente de Adesão a Operações Urbanas
Vladimir Ávila
Gerente Financeiro
Odair José Marchetti Junior
Gerente de Monitoramento de Operações e Intervenções
Ana Carolina André Machado Simão Jacob
Gerente de Obras
Letícia Tamisari Ferreira
Gerente de Projetos
Marcos Aurélio Mesquita Alves
Gerente de Planejamento Urbano
Tatiana Rodrigues Antonelli de Mendonça
Gerente Jurídica
Fernanda Armelim Gonzaga Quiroga Mosquera
Gerente do Programa Nova Paraisópolis
Lucca Donaire Maia
Controle Interno
Waldir Agnello
HAND TALK
Clique neste componente para ter acesso as configurações do plugin Hand Talk
