Secretaria Municipal da Fazenda
Organograma e estrutura administrativa
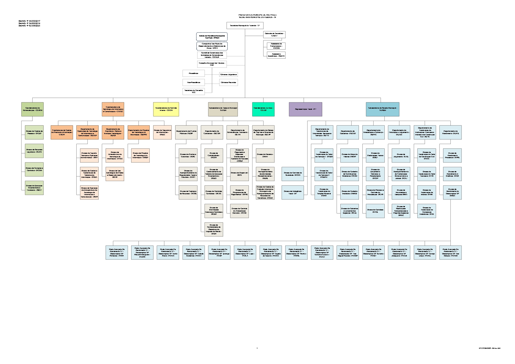
Clique na imagem abaixo para abrir o organograma atualizado (em PDF) da Secretaria Municipal da Fazenda de São Paulo:
Secretário: Luis Felipe Vidal Arellano
Rua Libero Badaró, 190, 22º andar – Centro
Secretário da Fazenda do Município de São Paulo e Procurador Municipal de carreira, Luis Felipe Arellano exercia desde fevereiro de 2018 a função de Secretário Adjunto da Fazenda em SF, onde também já exerceu os cargos de Subsecretário do Tesouro Municipal e Diretor do Departamento de Defesa dos Capitais e Haveres do Município.
Como servidor público, além de Procurador Municipal, pertenceu aos quadros de Auditoria Tributária, tanto na Fazenda Municipal, quanto na Receita Federal do Brasil. Atuou ao longo dos últimos anos como membro de Conselhos de Administração e Fiscal de empresas estatais municipais e estaduais.
É Doutor em Direito Econômico e Financeiro pela Universidade de São Paulo – USP, Especialista em Análise Econômica pela Fundação Instituto de Pesquisas Econômicas - FIPE/USP, e possui MBA em Gestão Avançada de Finanças Públicas pela Fundação Dom Cabral – FDC.
Secretário Adjunto: Fabiano Martins de Oliveira
Rua Libero Badaró, 190, 22º andar – Centro
Auditor Fiscal Tributário Municipal de carreira, Fabiano Martins de Oliveira exerceu o cargo de Subsecretário de Planejamento e Orçamento do Município de São Paulo por mais de quatro anos (2016, 2019 e 2021 a 2023), onde também exerceu os cargos de Diretor de Administração Financeira (2015), de Diretor de Arrecadação Bancária (2014) e de Diretor do Disponível (2013).
Também exerceu o cargo de Secretário Municipal em Atibaia entre os anos de 2017 e 2018. Como servidor público, exerceu o cargo de Agente Fiscal do Tesouro do Estado do Rio Grande do Sul entre os anos de 2010 e 2012, de Administrador na Advocacia-Geral da União entre os anos de 2007 e 2010. É 1º Tenente R2 do Exército Brasileiro, onde exerceu atividades entre 1996 e 2005.
Especialista em Gestão Financeira pela Universidade São Judas Tadeu e possui MBA em Gestão Tributária Moderna pela Fundação Dom Cabral.
| GABINETE DA FAZENDA MUNICIPAL | ||
| Luis Felipe Vidal Arellano | Secretário Municipal da Fazenda | Rua Libero Badaró, 190, 22º andar – Centro. |
| Fabiano Martins de Oliveira | Secretário Adjunto da Fazenda | Rua Libero Badaró, 190, 22º andar – Centro. |
| Evandro Luis Alpoim Freire | Chefe de Gabinete | Rua Libero Badaró, 190, 22º andar – Centro. |
| Alexandre Braga da Costa | Chefe da Assessoria de Comunicação – ASCOM | Rua Libero Badaró, 190, 22º andar – Centro. |
| Chrystian Uski | Chefe de Assessoria Jurídica – COJUR | Rua Libero Badaró, 190, 22º andar – Centro. |
| Monica Miyuki Obara | Chefe da Assessoria Econômica – ASECO | Rua Libero Badaró, 190, 22º andar – Centro. |
| Wilson Tadahiro Sakata | Assessor | Rua Libero Badaró, 190, 22º andar – Centro. |
| Claudia Emiko de Souza Koide Paixão | Chefe da Representação Fiscal | Rua Libero Badaró, 190, 3º andar – Centro. |
| CONSELHO MUNICIPAL DE TRIBUTOS - CMT | ||
| André Luis Galvão de Franca Filho | Presidente | Rua Libero Badaró, 190, 3º andar – Centro. |
| Marcus Vinicius Oliveira | Vice-presidente | Rua Libero Badaró, 190, 3º andar – Centro. |
| Teresa Cristina Carneiro Pedote | Diretor da Secretaria do Conselho | Rua Libero Badaró, 190, 3º andar – Centro. |
| COORDENADORIA DE ADMINISTRAÇÃO - COADM | ||
| Danilo Hatsumura | Coordenador | Rua Libero Badaró, 190, 17º andar – Centro. |
| Erika de Cassia Roberto Marcelino Ferreira | Diretora da Divisão de Gestão de Pessoas – DIGEP | Rua Libero Badaró, 190, 18º andar – Centro. |
| Diego Gomes Correa | Diretor da Divisão de Recursos Logísticos – DILOG | Rua Libero Badaró, 190, 18º andar – Centro. |
| Fabiana Silva Zavatto | Diretora da Divisão de Compras e Contratos - DICOM | Rua Libero Badaró, 190, 17º andar – Centro. |
| Tiago Vinicius Fernando de Souza | Diretor da Divisão Técnica de Execução Orçamentária e Financeira – DIEOF | Rua Libero Badaró, 190, 17º andar – Centro. |
| COORDENADORIA DE CONTROLE INTERNO - COCIN | ||
| Leonardo Silvestre Cabral | Coordenador | Rua Libero Badaró, 190, 5º andar – Centro. |
| COORDENADORIA DE TECNOLOGIA DA INFORMAÇÃO E COMUNICAÇÃO - COTEC | ||
| Ricardo Moreira Muniz | Coordenador | Rua Libero Badaró, 190, 16º andar – Centro. |
| Eduardo Wiegmann Vieira | Diretor da Divisão de Segurança da Informação - DISEG | Rua Libero Badaró, 190, 16º andar – Centro. |
| Luiz Leon Klajnberg | Coordenação de Gestão de Produtos e Informação - COGPI | Rua Libero Badaró, 190, 16º andar – Centro. |
| Bianca Sumihara Azuma | Diretora do Departamento de Operações de Tecnologia da Informação e Comunicação - DESOP | Rua Libero Badaró, 190, 16º andar – Centro. |
| Ivan Sérgio Cavalcanti | Diretor da Divisão de Suporte, Serviços e Operação de Informática - DIINF | Rua Libero Badaró, 190, 16º andar – Centro. |
| Calemino Augusto Silva Mendes | Diretor da Divisão de Gestão e Sustentação de Sistemas de Informação - DIGES | Rua Libero Badaró, 190, 16º andar – Centro. |
| Gustavo Grecchi Sarapo | Diretor da Divisão de Operação de Infraestrutura de Tecnologia da Informação e Comunicação - DIOPI | Rua Libero Badaró, 190, 16º andar – Centro. |
| Jefferson Luiz Ferreira | Diretor do Departamento de Arquitetura, Dados e Inovação Tecnológica - DEADI | Rua Libero Badaró, 190, 16º andar – Centro. |
| Lucas Marques Morais de Lima | Diretor da Divisão de Infraestrutura de Tecnologia da Informação - DITEC | Rua Libero Badaró, 190, 16º andar – Centro. |
| Roberto Shigueru Yabuuti | Diretor da Divisão de Uso Estratégico de Dados e Desenvolvimento - DIDAD | Rua Libero Badaró, 190, 16º andar – Centro. |
| Paula Piantino Vitiritti Cirelo | Diretor do Departamento de Projetos de Tecnologia - DEPRO | Rua Libero Badaró, 190, 16º andar – Centro. |
| André Correa da Silva | Diretor da Divisão de Projetos de Tecnologia da Informação - DIDEP | Rua Libero Badaró, 190, 16º andar – Centro. |
| SUBSECRETARIA DA RECEITA MUNICIPAL - SUREM | ||
| Thiago Rubio Salvioni | Subsecretário | Rua Libero Badaró, 190, 10º andar – Centro. |
| Augusto Cezar Garcia Lozano | Diretor da Divisão de Inteligência Fiscal - DIF | Rua Libero Badaró, 190, 5º andar – Centro. |
| Antonio Alves Rodrigues | Diretor da Divisão de Controle de Qualidade - DICOQ | Rua Libero Badaró, 190, 12º andar – Centro. |
| Thiago Demétrio Souza | Diretor do Departamento de Cadastros – DECAD | Rua Libero Badaró, 190, 10º andar – Centro. |
| Bruno Santos Souza | Diretor da Divisão do Mapa de Valores - DIMAP | Rua Libero Badaró, 190, 8º andar – Centro. |
| Marcus Vinícius Cunha Santos de Oliveira | Diretor da Divisão do Cadastro Imobiliário - DIMOB | Rua Libero Badaró, 190, 9º andar – Centro. |
| Ricardo Roland Malamud | Diretor da Divisão do Cadastro de Contribuintes Mobiliários – DICAM |
Rua Libero Badaró, 190, 7º andar – Centro. |
| Eloa Nogueira de Souza | Diretora da Divisão de Cadastros e Lançamentos Especiais – DICLE | Rua Libero Badaró, 190, 7º andar – Centro. |
| Antonio Demétrio Souza Junior | Diretor do Departamento de Fiscalização de Imunidades, Isenções e Serviços - DEFIS | Rua Libero Badaró, 190, 14º andar – Centro. |
| Renata Simidamore da Cruz | Diretor da Divisão de Fiscalização do Setor de Serviços 1 - DISER-1 | Rua Libero Badaró, 190, 6º andar – Centro. |
| Paulo Roberto Cleto | Diretor da Divisão de Fiscalização do Setor de Serviços 2 - DISER-2 | Rua Libero Badaró, 190, 6º andar – Centro. |
| Cassio Antonio Maria Matheus da Cunha | Diretor da Divisão de Fiscalização do Simples Nacional – DISNA | Rua Libero Badaró, 190, 14º andar – Centro. |
| Renato Ferreira da Cunha | Diretor do Departamento Arrecadação e Cobrança – DEPAC | Rua Libero Badaró, 190, 10º andar – Centro. |
| Vivian Yuriko Nakamura | Diretora da Divisão de Declarações Fiscais – DIDEF | Rua Libero Badaró, 190, 11º andar – Centro. |
| Heitor Koiti Kobayashi | Diretor da Divisão de Lançamento, Cobrança e Parcelamento - DICOP | Rua Libero Badaró, 190, 11º andar – Centro. |
| Guilherme Ribeiro Portilho | Diretor da Divisão de Previsão e Controle da Arrecadação - DICAR | Rua Libero Badaró, 190, 11º andar – Centro. |
| Fabio Takashi Shiguehara | Diretor da Divisão de Certidões – DIVCE | Rua Libero Badaró, 190, 11º andar – Centro. |
| Isaac Libardi Godoy | Diretor do Departamento de Tributação e Julgamento – DEJUG | Rua Libero Badaró, 190, 10º andar – Centro. |
| Anderson Rodrigues Queiroz Silva | Diretor da Divisão de Julgamento – DIJUL | Rua Libero Badaró, 190, 13º andar – Centro. |
| Anderson Duarte Meira | Diretor da Divisão de Acompanhamento do Contencioso Administrativo e Judicial – DICAJ | Rua Libero Badaró, 190, 13º andar – Centro. |
| Raphael Moreth Gomes | Diretor da Divisão de Restituições, Compensações e Regimes Especiais – DIREC | Rua Libero Badaró, 190, 12º andar – Centro. |
| Guilherme Seabra Medeiros | Diretor da Divisão de Imunidades e Isenções – DIMIS | Rua Libero Badaró, 190, 10º andar – Centro. |
| Celso Ogata | Diretor do Departamento Fiscalização de Instituições Financeiras, Imóveis e da Construção Civil – DEFIC | Rua Libero Badaró, 190, 10º andar – Centro. |
| Felipe Boechat Alves Pereira | Diretor da Divisão de Fiscalização do Setor de Construção Civil – DISCC | Rua Libero Badaró, 190, 15º andar – Centro. |
| Roberta Uliani Joaquim Quinze | Diretora da Divisão de Fiscalização do Setor Financeiro – DIFIN | Rua Libero Badaró, 190, 15º andar – Centro. |
| Hugo Quinto de Souza Neto | Diretor da Divisão de Fiscalização de Imóveis – DIVIM | Rua Libero Badaró, 190, 15º andar – Centro. |
| Omar Alfonso Sannini | Diretor da Divisão de Fiscalização da Transação Imobiliária – DITBI | Rua Libero Badaró, 190, 15º andar – Centro. |
| Lucia Regina Guimarães de Lemos | Diretora do Departamento de Atendimento – DEATE | Rua Libero Badaró, 190, 10º andar – Centro. |
| Domenica Maria Antonio da Silva | Diretora da Divisão de Atendimento Presencial – DIAPE | Rua Libero Badaró, 190, 10º andar – Centro. |
| Leandro Delaroli Bartok | Diretor da Divisão de Atendimento a Distância – DIADI | Rua Líbero Badaró, 190, Térreo, 1º e 4º andares - Centro. |
| Ranieri Zanin de Souza | Diretor da Divisão de Atendimento do Descomplica – DIDES | Rua Libero Badaró, 190, 10º andar – Centro. |
| SUBSECRETARIA DO TESOURO MUNICIPAL - SUTEM | ||
| Henrique de Castilho Pinto | Subsecretário | Rua Libero Badaró, 190, 19º andar – Centro. |
| Marcelo Soares de Souza | Diretor do Departamento de Administração Financeira – DEFIN | Rua Libero Badaró, 190, 6º andar – Centro. |
| Maria Laura de Jesus | Diretora da Divisão de Pagamentos Especiais e Custódia de Cauções - DIPED | Rua Libero Badaró, 190, 6º andar – Centro. |
| Edmar Henrique Rezende | Diretor da Divisão do Disponível – DIDIS | Rua Libero Badaró, 190, 6º andar – Centro. |
| Ariel Eduardo Rodrigues Ferreira | Diretor da Divisão de Programação de Pagamentos – DIPAG | Rua Libero Badaró, 190, 6º andar – Centro. |
| Isleid Vaiano Letieri | Diretora da Divisão de Controle de Arrecadação Bancária – DICAB | Rua Libero Badaró, 190, 6º andar – Centro. |
| Emerson Onofre Pereira | Diretor do Departamento de Contadoria – DECON | Viaduto do Chá, 19, 11º andar - Centro |
| Jose Carlos Palacios Munoz | Diretor da Divisão de Contabilidade – DICON | Rua Libero Badaró, 190, 20º andar – Centro. |
| Iranice Aparecida Santos Ruivo | Diretora da Divisão de Gerenciamento do Sistema de Execução Orçamentária – DISEO | Rua Libero Badaró, 190, 20º andar – Centro. |
| Renata Farias Freire de Souza | Diretora da Divisão de Controles Contábeis – DICOC | Rua Libero Badaró, 190, 20º andar – Centro. |
| Paulo Mauricio de Oliveira Duarte | Diretor da Divisão de Informações Gerenciais Contábeis – DIGER | Rua Libero Badaró, 190, 20º andar – Centro. |
| Ana Paula Vieira da Silva | Diretora da Divisão de Contabilidade de Receitas e de Imposto de Renda – DIGIR | Rua Libero Badaró, 190, 20º andar – Centro. |
| Henry Yoshinobu Yokoyama | Diretor do Departamento de Dívidas Públicas – DEDIP | Rua Libero Badaró, 190, 19º andar – Centro. |
| Cleber Tavares de Souza | Diretor da Divisão de Dívidas e Garantias – DIDIG | Rua Libero Badaró, 190, 19º andar – Centro. |
| Elisa Hilomi Wasano Misaki | Diretora da Divisão de Acompanhamento da Regularidade Fiscal e Tributária – DIARF | Rua Libero Badaró, 190, 19º andar – Centro. |
| Marcos Andre Diniz | Diretor da Divisão de Captação de Recursos – DICRE | Rua Libero Badaró, 190, 19º andar – Centro. |
| Adolfo Cascudo Rodrigues | Diretor do Departamento de Defesa de Capitais e Haveres do Município – DECAP | Rua Libero Badaró, 190, 19º andar – Centro. |
| Marina Negretti Manthay | Diretora da Divisão de Gestão do Cadastro Informativo Municipal e de Acompanhamento de Recursos de Convênios – DIGEC | Rua Libero Badaró, 190, 19º andar – Centro. |
| Meire Toyama | Diretor da Divisão Técnica de Haveres – DIHAV | Rua Libero Badaró, 190, 19º andar – Centro. |
| Danilo Costa Nunes Andrade Leite | Diretor da Divisão de Acompanhamento das Entidades Descentralizadas – DIEDE | Rua Libero Badaró, 190, 19º andar – Centro. |
HAND TALK
Clique neste componente para ter acesso as configurações do plugin Hand Talk
